Jun 20, 2019
How to automate your digital marketing?
How to automate your digital marketing?
How to automate your digital marketing?



If there is one priority your business should focus on in 2020, it is automation. I have written several articles on CRMs, digital tools, and automations… but this is the first time I am dedicating an entire article to one of my greatest passions: Martech. Martech is the combination of Marketing and Technology, and it is thanks to Martech that SMEs can achieve miracles with a small budget. So, would you like to know how to automate your digital marketing?
The main objective of a business is generally to make more sales and more profits. The goal of implementing a Martech strategy is to generate more sales at a lower cost through a better conversion rate and a smaller media placement. That’s why companies aware of the benefits of Martech are currently automating their digital marketing. But what does that mean?
What does it mean to “automate your digital marketing”?
Automating your digital marketing involves creating a unique and personalized experience for our prospects and clients. It also means that we need to create sales funnels with sometimes hundreds of different paths. Prospects will take a different path based on their previous actions.

Because most of you are familiar with cars, I will use concrete examples from the automotive sector to explain what Martech is and how you can steer your business towards automated marketing.
Here is a very simple example. You visit a car dealership to test drive a red Audi A4 with all-wheel drive. An effective martech system will retarget the prospect with relevant and targeted content, for example:
An email comparing the Audi A4 versus the BMW 3 Series
An email about the benefits of Audi’s all-wheel drive
Advertisements on social media for the Audi A4
Advertisements on social media for the Audi XYZ dealership
Retargeting on different websites
Audi A4 video on YouTube…
In fact, it’s common sense! Why spend money on digital marketing budgets if it's not to be effective? The answer is simple… because often companies and more traditional digital marketing agencies have no idea how to create Martech campaigns!
Where to start to properly automate your digital marketing
The first step is to conduct a self-assessment of your current methods. Where do you spend your budget? What can you measure? What is profitable? What is the “customer journey” of your prospects and clients? To properly automate your digital marketing, you first need to be aware of how your customers shop for your product or service.
Still using the example of a car dealership, the great advantage is that these businesses can rely on regular foot traffic. Since most of these companies use CRMs, it is much easier to analyze the data and the behavior of our prospects.
Retention strategies could then become extremely profitable. However, we will discuss retention and acquisition strategies later in the article.
A company that does not use a CRM should not implement a Martech strategy unless the company is an E-Commerce. Using a CRM is the heart of an effective Martech strategy.

Mapping the “Customer Journey”
To effectively automate your digital marketing, you will need to create a plan. Also known as a Marketing Flowchart, this plan will be crucial in developing your strategy. It will enable you to focus your efforts on more profitable actions while also better budgeting your marketing efforts.
To map your automated marketing strategy, you can use tools like LucidChart. This digital tool, very easy to use, will help you in developing your Martech strategy.
Step 1: Basic “Customer Journey”
Even if you are not a marketing specialist, you can still start by mapping the “Customer Journey”. The Customer Journey involves listing all the touchpoints that your clients have with your business. Start by placing the clearest steps first in Lucid Chart, for example:

Step 2: Adding channels and client touchpoints
The next step is to add as many divergences as possible. In this case, I added other prospect channels for the website as well as organic visits to the dealership. Then, I added the Database/CRM and Martech module. At each step, information is taken by the contact relating to the client and entered into the CRM.
Finally, the information is synchronized with the Martech tool. We use Autopilot or Active Campaign depending on the mandate.

Mapping automated marketing
To map automated marketing, one must have knowledge in several different fields of expertise or be able to rely on a multidisciplinary team. Additionally, one must understand the principles of automations, remarketing, audience segmentation, different digital tools, Facebook Ads, etc.
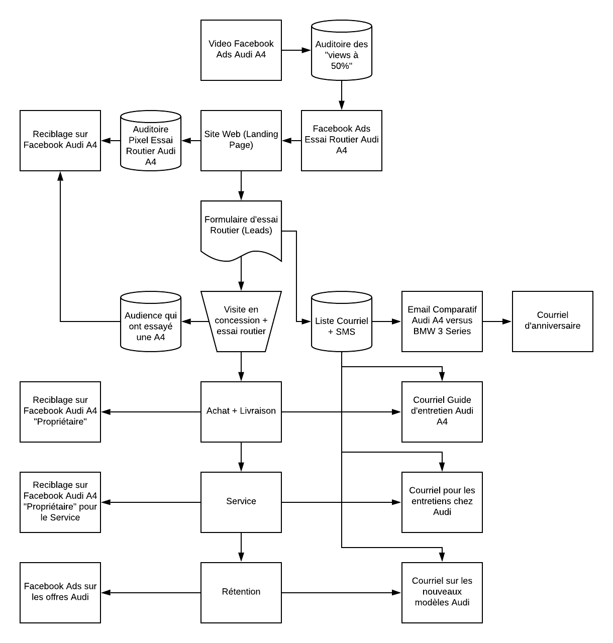
This is a job that requires a lot of rigor; otherwise, your project may not be as effective as you imagined. Here is a segment of an automated marketing mapping for an Audi dealership.
Important point: each action taken by a prospect or a client is recorded and added to the database, thus to the Martech tool and the CRM.

I know, it may seem quite complex! In fact, if we break down the necessary elements for this “track”, here’s what it takes:
6 Facebook ads
1 landing page
6 audiences
5 emails
For an experienced marketer, building this strategy will take about 6 hours. Of course, it can be improved over time… it’s not perfect yet!
Also, each year, one will need to redo the visuals and slightly modify the text, which takes about 2 to 3 hours of work.
So, if your business or in this case, your dealership, has 20 different products or services, creating an effective system will take about 120 hours to set up. Not too bad!
Implementing your automated marketing strategy (Martech)
In the previous example, I used 3 digital tools to implement my automated marketing strategy:
Autopilot to automate audience management, send emails and SMS, and send notifications to sellers ($150 USD/month for 10,000 contacts)
Unbounce to create my landing page ($100 USD/month)
Facebook Business Manager (free)
It is possible to have a more complex strategy. In that case, you may need additional digital tools for SEO or Adwords, for example. The CallRail tool can also be important if you want to measure incoming calls and be able to record them.
Creating our flowchart in the Martech tool
Now, let’s get practical. The next step is to create your flowchart in the Martech tool Autopilot. Autopilot is used to automate different channels, update the various audiences, and present the right content to the right people.
The use of Autopilot becomes possible only when the “traffic” turns into a “prospect” when a form is filled out and we have the prospect’s email in hand.

At the “test drive form” step, the machine kicks in. Before that, the automated marketing method on Facebook is called IBM for Intent Based Marketing. We will not discuss IBM in this article.
This step is crucial for the Autopilot tool as we need a trigger to start our system. A trigger (also known as “Trigger”) is the triggering element that will activate the next step.
In this case, our trigger is the test drive form on the landing page. Once filled out, the form will be synchronized with the email list provided by Autopilot. When the prospect is added to this list, the next steps will be triggered.

On the previous flowchart made in Autopilot, the blue icons signify changes in Facebook audiences. The orange squares are delays between actions. The green squares are triggers, and the yellow squares are emails.
There are more than 100 different actions and triggers.
The automations in my screenshot are those I initially determined in my User Journey. Autopilot is a “drag & drop” tool, making it very easy to create strategies and campaigns.
It’s similar to working on a “whiteboard” but on a computer screen. If you want to see the software in action, I recommend watching the videos on their YouTube account.
The creation of emails also takes place directly within the software:

After about ten hours of working with the automated digital marketing software Autopilot, you will start to find it somewhat easier to use the various features. For example, sending SMS is also done through Autopilot, but it requires a bit of experience to master the variables properly.
Investing in training for automated marketing (Martech)
You took about 10 minutes to read this article. My goal is to make you aware of the possibilities and the expertise required to create a Martech strategy. Companies that have invested in this approach have seen an average return on investment within 6 months and a 225% increase in conversion rates*. Investing in training for automated marketing (Martech) could be one of the best investments for your company.
Gro offers 1-on-1 training or group workshops for companies looking to evolve digitally. You can contact us for more details or simply email me.
Cheers!
If there is one priority your business should focus on in 2020, it is automation. I have written several articles on CRMs, digital tools, and automations… but this is the first time I am dedicating an entire article to one of my greatest passions: Martech. Martech is the combination of Marketing and Technology, and it is thanks to Martech that SMEs can achieve miracles with a small budget. So, would you like to know how to automate your digital marketing?
The main objective of a business is generally to make more sales and more profits. The goal of implementing a Martech strategy is to generate more sales at a lower cost through a better conversion rate and a smaller media placement. That’s why companies aware of the benefits of Martech are currently automating their digital marketing. But what does that mean?
What does it mean to “automate your digital marketing”?
Automating your digital marketing involves creating a unique and personalized experience for our prospects and clients. It also means that we need to create sales funnels with sometimes hundreds of different paths. Prospects will take a different path based on their previous actions.

Because most of you are familiar with cars, I will use concrete examples from the automotive sector to explain what Martech is and how you can steer your business towards automated marketing.
Here is a very simple example. You visit a car dealership to test drive a red Audi A4 with all-wheel drive. An effective martech system will retarget the prospect with relevant and targeted content, for example:
An email comparing the Audi A4 versus the BMW 3 Series
An email about the benefits of Audi’s all-wheel drive
Advertisements on social media for the Audi A4
Advertisements on social media for the Audi XYZ dealership
Retargeting on different websites
Audi A4 video on YouTube…
In fact, it’s common sense! Why spend money on digital marketing budgets if it's not to be effective? The answer is simple… because often companies and more traditional digital marketing agencies have no idea how to create Martech campaigns!
Where to start to properly automate your digital marketing
The first step is to conduct a self-assessment of your current methods. Where do you spend your budget? What can you measure? What is profitable? What is the “customer journey” of your prospects and clients? To properly automate your digital marketing, you first need to be aware of how your customers shop for your product or service.
Still using the example of a car dealership, the great advantage is that these businesses can rely on regular foot traffic. Since most of these companies use CRMs, it is much easier to analyze the data and the behavior of our prospects.
Retention strategies could then become extremely profitable. However, we will discuss retention and acquisition strategies later in the article.
A company that does not use a CRM should not implement a Martech strategy unless the company is an E-Commerce. Using a CRM is the heart of an effective Martech strategy.

Mapping the “Customer Journey”
To effectively automate your digital marketing, you will need to create a plan. Also known as a Marketing Flowchart, this plan will be crucial in developing your strategy. It will enable you to focus your efforts on more profitable actions while also better budgeting your marketing efforts.
To map your automated marketing strategy, you can use tools like LucidChart. This digital tool, very easy to use, will help you in developing your Martech strategy.
Step 1: Basic “Customer Journey”
Even if you are not a marketing specialist, you can still start by mapping the “Customer Journey”. The Customer Journey involves listing all the touchpoints that your clients have with your business. Start by placing the clearest steps first in Lucid Chart, for example:

Step 2: Adding channels and client touchpoints
The next step is to add as many divergences as possible. In this case, I added other prospect channels for the website as well as organic visits to the dealership. Then, I added the Database/CRM and Martech module. At each step, information is taken by the contact relating to the client and entered into the CRM.
Finally, the information is synchronized with the Martech tool. We use Autopilot or Active Campaign depending on the mandate.

Mapping automated marketing
To map automated marketing, one must have knowledge in several different fields of expertise or be able to rely on a multidisciplinary team. Additionally, one must understand the principles of automations, remarketing, audience segmentation, different digital tools, Facebook Ads, etc.
This is a job that requires a lot of rigor; otherwise, your project may not be as effective as you imagined. Here is a segment of an automated marketing mapping for an Audi dealership.
Important point: each action taken by a prospect or a client is recorded and added to the database, thus to the Martech tool and the CRM.

I know, it may seem quite complex! In fact, if we break down the necessary elements for this “track”, here’s what it takes:
6 Facebook ads
1 landing page
6 audiences
5 emails
For an experienced marketer, building this strategy will take about 6 hours. Of course, it can be improved over time… it’s not perfect yet!
Also, each year, one will need to redo the visuals and slightly modify the text, which takes about 2 to 3 hours of work.
So, if your business or in this case, your dealership, has 20 different products or services, creating an effective system will take about 120 hours to set up. Not too bad!
Implementing your automated marketing strategy (Martech)
In the previous example, I used 3 digital tools to implement my automated marketing strategy:
Autopilot to automate audience management, send emails and SMS, and send notifications to sellers ($150 USD/month for 10,000 contacts)
Unbounce to create my landing page ($100 USD/month)
Facebook Business Manager (free)
It is possible to have a more complex strategy. In that case, you may need additional digital tools for SEO or Adwords, for example. The CallRail tool can also be important if you want to measure incoming calls and be able to record them.
Creating our flowchart in the Martech tool
Now, let’s get practical. The next step is to create your flowchart in the Martech tool Autopilot. Autopilot is used to automate different channels, update the various audiences, and present the right content to the right people.
The use of Autopilot becomes possible only when the “traffic” turns into a “prospect” when a form is filled out and we have the prospect’s email in hand.

At the “test drive form” step, the machine kicks in. Before that, the automated marketing method on Facebook is called IBM for Intent Based Marketing. We will not discuss IBM in this article.
This step is crucial for the Autopilot tool as we need a trigger to start our system. A trigger (also known as “Trigger”) is the triggering element that will activate the next step.
In this case, our trigger is the test drive form on the landing page. Once filled out, the form will be synchronized with the email list provided by Autopilot. When the prospect is added to this list, the next steps will be triggered.

On the previous flowchart made in Autopilot, the blue icons signify changes in Facebook audiences. The orange squares are delays between actions. The green squares are triggers, and the yellow squares are emails.
There are more than 100 different actions and triggers.
The automations in my screenshot are those I initially determined in my User Journey. Autopilot is a “drag & drop” tool, making it very easy to create strategies and campaigns.
It’s similar to working on a “whiteboard” but on a computer screen. If you want to see the software in action, I recommend watching the videos on their YouTube account.
The creation of emails also takes place directly within the software:

After about ten hours of working with the automated digital marketing software Autopilot, you will start to find it somewhat easier to use the various features. For example, sending SMS is also done through Autopilot, but it requires a bit of experience to master the variables properly.
Investing in training for automated marketing (Martech)
You took about 10 minutes to read this article. My goal is to make you aware of the possibilities and the expertise required to create a Martech strategy. Companies that have invested in this approach have seen an average return on investment within 6 months and a 225% increase in conversion rates*. Investing in training for automated marketing (Martech) could be one of the best investments for your company.
Gro offers 1-on-1 training or group workshops for companies looking to evolve digitally. You can contact us for more details or simply email me.
Cheers!
#Technology, Powered by Gro!
Gro Agency 2025 - All rights reserved
#Technology, Powered by Gro!
Gro Agency 2025 - All rights reserved
#Technology, Powered by Gro!
Gro Agency 2025 - All rights reserved